米兰(中国)网9月11日电 金属卤化物钙钛矿因其优异的光电性能和溶液法加工特性,已成为光伏领域中最具发展前景的材料体系之一。然而,在钙钛矿太阳能电池(PSCs)的制备过程中,常用溶剂二甲基亚砜(DMSO)易残留于钙钛矿层与传输层之间的埋底界面处,进而引发界面孔洞、结晶无序以及残余应力积累等问题,严重限制了器件的最终光电转换效率与长期运行稳定性。尽管传统界面修饰策略(如自组装单分子层)可在一定程度上改善界面性质,但由于其作用机制相对静态、作用深度有限,难以有效清除深埋于界面区域的DMSO残留物。因此,发展一种能够实现动态、深入清除界面残留物的新策略,已成为当前该领域亟待突破的关键科学问题。
近日,米兰·体育材料学院林红教授团队合作在钙钛矿太阳能电池埋底界面二甲基亚砜(DMSO)残留去除方面取得重要研究进展。该团队创新性地提出了一种光响应分子工程策略,将具有光异构化特性的4'-氨基偶氮苯-4-磺酸(AABSA)分子引入SnO₂/钙钛矿埋底界面。在紫外光激发下,AABSA分子可发生快速、可逆的顺反异构转变,凭借其动态异构运动实现对界面残留DMSO的高效原位清除,显著提升了钙钛矿薄膜的结晶质量、释放了残余拉应力,并优化了电荷传输性能。

图1.光响应分子紫外激发下的超快顺反异构及动态消除埋底界面DMSO残留机制示意图
团队通过原位紫外光照UV-vis光谱和超快瞬态吸收光谱分析,证实了AABSA分子具有超快光异构能力。进一步通过液体核磁共振(NMR)等实验,揭示了AABSA与DMSO之间存在显著相互作用。理论计算表明,顺式AABSA与DMSO的结合能高于反式构型,但仍低于PbI₂与DMSO的结合能。这一结合能梯度差异引导顺式AABSA优先捕获DMSO分子,随后回复为反式构象,将DMSO向上输送;最终DMSO被上层PbI₂捕获,而反式AABSA恢复为顺式构型,完成单次输送循环。在持续紫外光照射下,AABSA发生高速、可逆的顺反异构,驱动DMSO从埋底界面定向、连续向外迁移,直至其被完全清除。

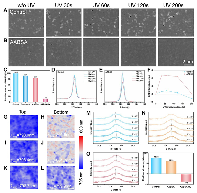
图2.钙钛矿薄膜埋底界面DMSO残留、结晶有序性及残余应力分析
实验结果表明,单纯的紫外处理并不能有效减少埋底界面处的孔洞缺陷;而只有在光响应分子AABSA存在的钙钛矿薄膜中,紫外光照才能显著抑制这类界面孔洞。NMR定量分析显示,经紫外处理的AABSA改性钙钛矿薄膜中DMSO残留量显著降低,仅为对照组薄膜的12%,证实了AABSA分子在光诱导异构化过程中对DMSO残留的高效清除作用。此外,DMSO的动态移除与AABSA的界面修饰效应协同作用,全面提升了钙钛矿薄膜的质量。光致发光mapping分析表明,改性薄膜从底部到顶部的PL峰位差异仅为1.2nm,显示出高度一致的结晶有序性;残余应力测试结果进一步揭示,原本处于拉伸应力状态的薄膜埋底区域转变为压缩应力状态,结构稳定性得到增强。同时,AABSA的引入优化了钙钛矿与传输层之间的能级匹配,有效改善了电荷的抽取与传输效率。

图3.钙钛矿太阳能电池器件效率及长期稳定性
研究团队采用光响应分子界面工程策略,成功制备出正式(n-i-p)结构的钙钛矿太阳能电池,并实现了26.01%的冠军效率(小面积器件)。在稳定性方面,光致发光mapping结果验证了改性后的钙钛矿薄膜优异的紫外耐受性。器件在多种测试条件下均表现出出色的稳定性:在空气中放置4512小时后,仍保持91.5%的初始效率;在连续光照720小时后,效率保持在91.2%;在85°C氮气中老化500小时,效率保持率为77%;在最大功率点(MPP)跟踪测试320小时后,器件仍能维持96.1%的初始性能。该工作为高性能钙钛矿光伏器件中的动态界面调控建立了一种通用的分子设计范式。
研究成果以“超快光驱动分子工程动态消除两步法钙钛矿太阳能电池埋底界面DMSO残留”(Ultrafast Light-Driven Molecular Engineering for Dynamic Elimination of Buried Interfacial DMSO Residuals in Two-Step Fabricated Perovskite Solar Cells)为题,于9月3日发表于《先进能源材料》(Advanced Energy Materials)。
米兰·体育材料学院2022级博士生杨剑飞为论文第一作者,米兰·体育材料学院教授林红和武汉大学教授王植平为论文通讯作者。研究得到国家自然科学基金委员会的支持。
论文链接:
https://doi.org/10.1002/aenm.202503911
供稿:材料学院
编辑:李华山
审核:郭玲